建投动态

新闻中心

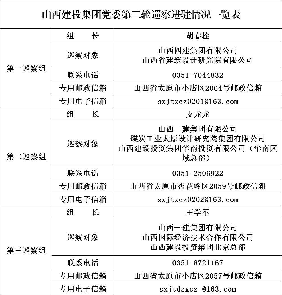
7月11日,按照集团党委统一安排部署,集团党委第二轮巡察的3个巡察组进驻8个被巡察党组织,被巡察党组织分别召开了动员会,集团党委专职副书记、副董事长、工会主席、巡察工作领导小组副组长乔建峰出席并讲话。

会议要求,各巡察组要坚持以习近平新时代中国特色社会主义思想为指导,深入学习贯彻习近平总书记关于巡视巡察工作重要论述、视察山西重要讲话重要指示和考察调研山西重要指示精神,捍卫“两个确立”、增强“四个意识”、坚定“四个自信”、做到“两个维护”,坚决贯彻党中央及省委决策部署,全面贯彻巡察工作方针,坚定不移深化政治巡察,提高政治站位,强化政治担当,增强政治自觉,坚决落实好本轮巡察任务,全面推动清廉国企建设。被巡察党组织要充分认识此轮巡察的重要意义,严明政治纪律,增强政治自觉,切实把思想和行动统一到集团党委对本轮巡察工作的部署要求上来,主动接受监督,全力支持配合,推动各项工作不断取得新业绩,以优异成绩迎接党的二十大胜利召开。

各被巡察党组织表示,坚决服从集团党委巡察工作安排,将全面客观向巡察组反映情况,畅通渠道并引导支持党员干部群众反映问题,坚决支持巡察组开展工作,切实把接受巡察监督转化为做到“两个维护”的政治自觉,转化为坚持不懈全面从严治党的责任担当,转化为全方位推动企业高质量发展的不竭动力。

本轮常规巡察严格“四个对照”监督标准,切准“四个紧盯”监督路径,重点聚焦被巡察党组织贯彻落实党的路线方针政策、党中央及省委重大决策部署情况,聚焦群众身边腐败问题和不正之风以及群众反映强烈问题,聚焦基层党组织建设。深入检查被巡察党组织贯彻落实党的路线方针政策、党中央及省委重大决策部署情况和集团党委战略安排情况,突出对贯彻落实党中央及省委关于国有企业改革决策部署情况,集团党委全方位推动高质量发展目标要求情况的监督;检查被巡察党组织贯彻落实全面从严治党战略部署情况,突出对履行管党治党政治责任、全面建设清廉国企目标要求情况的监督;检查被巡察党组织贯彻落实新时代党的组织路线情况,突出对“一把手”和领导班子及党员干部干事创业、担当作为、改革创新情况的监督;检查被巡察党组织对审计等监督发现问题整改落实情况,突出对加强监督成果运用、推动改革促进发展情况的监督。

本轮常规巡察时间为2个月左右,巡察期间设有专门联系电话、巡察意见箱、专用邮政信箱和电子邮箱。巡察组受理电话时间为工作日08:30—12:00,14:30—18:00。根据巡察制度规定,巡察期间主要受理反映被巡察党组织领导班子及其成员、下一级党组织领导班子主要负责人和重要岗位领导干部问题的来信来电来访,重点是关于违反政治纪律、组织纪律、廉洁纪律、群众纪律、工作纪律和生活纪律等方面的问题反映。其他不属于巡察受理范围的问题反映,将按规定由被巡察党组织和有关部门认真处理。巡察组受理信访时间截至2022年8月19日。